关于发布《河北省物业服务项目经理管理办法(试行)》的通知
关于发布《河北省物业服务项目经理管理办法(试行)》的通知
各市(含定州、辛集市)物业管理协会,河北雄安新区物业管理行业协会,各会员单位:
为进一步规范物业服务项目经理行为,提升物业管理服务水平,促进全省物业服务行业健康有序发展,根据国家和河北省有关物业管理法律法规及政策要求,结合我省实际,我会组织制定了《河北省物业服务项目经理管理办法(试行)》,现予以发布。请各单位认真组织学习,确保各项工作落到实处。
附件:河北省物业服务项目经理管理办法(试行)
河北省物业管理行业协会
2026年1月13日
附件:
河北省物业服务项目经理管理办法(试行)
第一章 总 则
第一条 为规范河北省物业服务项目经理的管理,提高物业服务质量和效率,保障业主和物业服务企业的合法权益,根据国家和河北省有关物业管理法律法规及政策要求,结合本省实际情况,特制定本办法。
第二条 本办法所称物业服务项目经理(以下简称项目经理),是指受物业服务企业委派,在物业服务项目中全面负责物业服务和管理工作的专业人员。
第三条 本办法适用于河北省行政区域内,从事物业服务活动的项目经理的管理、继续教育、考核等相关活动。
第四条 项目经理应具备良好的职业道德、专业知识和财务与运营管理能力(如财务预算、成本控制等),熟悉物业管理相关法律法规和政策,熟练运用物联网、智能安防、收费系统等数字化管理工具,同时拥有丰富的社会资源,与政府各主管部门建立良好的沟通关系,能够独立开展物业服务项目的管理和运营工作。项目经理应具备物业管理师职业资格或通过省物业管理行业协会组织的岗位能力测评。
第五条 物业服务企业应通过公开招聘、内部竞聘等形式选聘、使用和管理项目经理,加强对项目经理的培训、考核和监督,提升项目经理的整体素质和管理水平,同时对项目经理实行动态管理,根据项目实际情况和项目经理的工作表现,及时调整项目经理的配置。
第六条 项目经理要积极参加专业培训、继续教育和行业交流活动,不断提升自身的专业素养和服务能力。
第七条 河北省物业管理行业协会(以下简称省物协)负责全省项目经理的统一指导和行业自律管理,包括制定行业规范、组织业务培训与交流、开展职业能力评价、技能竞赛等活动,协助政府主管部门进行行业监管等工作,以促进全省项目经理队伍的专业化、规范化发展。
各市、雄安新区物协在本办法的指导下,负责本地区项目经理的相关具体工作,包括但不限于建立从业档案,记录个人从业经历、项目服务情况及奖惩等信息,协助省物协开展培训,推动本地行业自律等,形成省市联动、协同推进的管理格局。
第二章 职责要求
第八条 项目经理应履行下列主要职责:
(一)承接物业时,应对物业共用部位、共用设施设备进行查验,及时解决查验中发现的问题,确保其完好并符合使用要求,同时办理好物业承接查验手续,收集并整理相关物业资料,建立完善的物业档案。
(二)根据物业管理法律法规、政策规定及物业服务合同约定,制定并执行物业服务方案,确保各项物业服务工作有序开展,满足业主的合理需求。同时,定期对物业服务工作进行自查自纠,及时发现并解决服务过程中存在的问题,不断提升物业服务水平。
(三)依照物业服务合同的约定,负责房屋及配套的设施设备和相关场地的维修、养护、管理;负责物业服务区域内环境卫生和日常公共秩序的维护;负责物业共用设施设备和有关资料的查验并形成书面报告。
(四)在项目显著位置公开项目经理及物业服务相关人员姓名、照片、服务承诺及24小时服务电话,公开业务办理程序及时限、物业服务内容和标准,并接受业主监督。积极与业主沟通,及时了解业主需求和意见,不断改进服务方式,提高业主满意度。
(五)组织并管理物业服务团队,明确各岗位人员职责,加强团队培训和考核,提升团队整体素质和服务能力。协调团队内部关系,营造积极向上的工作氛围,确保团队高效运转。
(六)严格按照物业服务合同约定的收费标准、收费方式和收费时间,及时收缴物业服务费用。对于欠费业主,及时进行沟通和催缴,了解欠费原因,采取合理合法的措施解决欠费问题,保障物业服务企业的正常运转和合法权益。
(七)编制项目年度财务预算方案,需综合考虑项目运营成本、服务标准提升需求以及潜在风险等因素,确保预算方案科学合理、切实可行。在执行过程中,要严格按照预算方案进行资金管理和使用,定期进行财务分析和预算调整,确保项目财务状况健康稳定。
(八)负责制定小区公共区域的收益开发方案,确保资源合理利用且符合法律法规、物业服务合同和业主管理公约要求。定期审核公共收益项目合同,确保条款合法合规,避免法律风险。组织建立公共收益独立账目,按要求定期公示收支情况并留存完整财务凭证。明确收益归属,预防公共收益分配纠纷。
(九) 加强与业主、业主委员会、物业管理委员会、建设单位,区住建、属地街道办事处、居委会、城管、治安、消防、环保等政府相关部门,以及供水、供电、供气、供热等专业经营单位的沟通与交流,协调解决物业服务过程中的相关问题。
(十)负责物业服务项目的安全管理,制定完善的安全管理制度和应急预案。定期组织安全检查和隐患排查,及时消除安全隐患。加强对物业服务区域内消防、电梯等特种设备的安全管理,确保设备正常运行。组织开展安全宣传教育及应急演练活动,并对相关活动留存记录,以提升业主与物业服务人员的安全意识及应急处置能力。制定设施设备维修养护预算方案,保障安全资金投入,并留存维修费用支出凭证以供核查。
(十一)负责组织开展物业服务区域内业主及使用人装饰装修活动的日常巡查,核对装饰装修方案是否与报备内容相符,对违反规定进行装饰装修的行为及时进行劝阻、制止并做好记录;对劝阻、制止无效的,自发现之日起24小时内将相关情况书面报告相关行政主管部门,并配合做好后续处置工作。
(十二)配合政府推进老旧小区改造工作,协调业主参与改造方案制定与实施。
(十三)妥善处理物业服务中的投诉和纠纷,建立投诉处理机制,及时受理业主的投诉和意见,积极采取措施予以解决,并将处理结果及时反馈给业主。对于无法解决的纠纷,引导业主通过合法途径解决,维护物业服务区域的和谐稳定。
(十四)负责协调处理物业服务区域内的紧急情况和突发事件,及时劝阻、制止业主(使用人)在物业使用过程中的违法违约行为,并向业主委员会、物业管理委员会、属地街道办事处、居委会和有关行政管理部门报告。
(十五)积极推动物业服务项目的创新发展,关注行业动态和新技术应用,引入先进的管理理念和服务模式,提升物业服务项目的品质和竞争力。鼓励企业对采纳并取得成效的创新成果给予表彰或奖励。组织开展社区文化活动,丰富业主的精神文化生活,营造温馨和谐的社区氛围。
(十六)积极配合政府相关部门和社区开展工作,参与社区建设和治理,共同营造和谐、宜居的社区环境。及时向政府相关部门反映物业服务过程中遇到的问题和困难,争取政策支持和指导。
(十七)法律法规及物业服务合同约定的其他事项。
第九条 项目经理享有与职责相匹配的管理决策权。
第十条 在职项目经理因自身原因需要离职的,应提前30天向所在企业书面报告,并做好所管项目财务和日常管理事务的交接工作。企业与项目经理签署交接确认书后存档备查,并在10个工作日内将离职经理的评定意见向项目所在地的市(新区)物业管理协会报备。
第三章 继续教育管理
第十一条 为提升项目经理的专业素养和综合能力,促进物业服务行业的持续健康发展,亟需建立完善的项目经理继续教育制度。继续教育内容应涵盖物业管理相关法律法规、政策解读、专业技能提升、行业发展趋势等多个方面。
第十二条 省物协会同各市、雄安新区物协定期组织项目经理继续教育培训活动,可根据实际需求采用线上与线下相结合的培训方式。
第十三条 项目经理应取得物业管理师中级及以上职业技能等级证书。通过参与职业技能等级认定,检验自身专业水平,获取相应职业资格证书,以此作为自身专业能力的重要证明。同时省、市物协应积极为项目经理提供职业技能等级认定的相关信息与指导,协助其顺利完成认定流程。
第十四条 鼓励项目经理参加国内外各类物业服务研讨会、学术交流活动,拓宽国际视野,学习借鉴先进的管理经验和服务模式,并结合本省实际情况进行创新应用。
第十五条 物业服务企业应重视项目经理的继续教育工作并将其纳入企业培训计划和预算范畴,为项目经理提供必要的学习时间和经费支持。鼓励企业制定内部继续教育激励措施,对在继续教育中表现优秀、将所学知识有效应用于实际工作并取得良好效果的项目经理,给予晋升、加薪等方面的奖励,激发项目经理参与继续教育的积极性。
第十六条 省、市物协共同建立项目经理继续教育档案,详细记录其参加的各类继续教育活动、取得的成果以及考核情况等信息。各市、雄安新区物协每年12月31日前向省物业管理协会提交本地区项目经理当年继续教育汇总报告,为后续继续教育计划的制定与调整提供参考。继续教育档案作为项目经理职业发展的重要依据,在其职业晋升、评优评先等方面发挥重要作用。
第十七条 鼓励各市、雄安新区物协结合本地实际情况,开展具有地方特色的项目经理继续教育培训活动,丰富培训内容和形式,提高培训的针对性和实效性。同时,加强与省物协的沟通与协作,共同推动全省物业项目经理继续教育工作的深入开展。
第十八条 省物协定期对全省物业服务项目经理继续教育工作进行总结和分析,研究解决工作中存在的问题和困难,根据行业发展需求和项目经理的实际需要,适时调整继续教育的内容和方式,确保继续教育工作始终与行业发展相适应。
第四章 考核与监督
第十九条 为加强对物业服务项目经理的管理,确保其切实履行职责,提升物业服务质量和水平,应建立科学合理的项目经理考核制度。考核内容应包括但不限于工作业绩、职业道德、专业能力、团队协作、业主满意度等方面。
第二十条 省物协会同各市、雄安新区物协负责制定全省统一的物业服务项目经理考核标准和考核办法,经公示无异议后实施。各市、雄安新区物协根据本地实际情况,在省物协的指导下组织实施考核工作。物业服务企业应积极配合考核工作,如实提供项目经理的工作情况和相关材料。
第二十一条 考核方式应多样化,可采取定期考核与不定期抽查相结合、书面考核与实地考察相结合等方式,全面、客观、公正地评价项目经理的工作表现。
第二十二条 考核结果分为优秀、合格、不合格三个等级。省、市物协可将考核优秀的项目经理选树为项目经理人实践案例,以激励其继续发挥模范带头作用;连续2年优秀的项目经理,优先推荐为省物业管理专家智库成员。对于考核合格的项目经理,鼓励其继续提升自身素质和能力。对于考核不合格的项目经理,应责令其限期整改,整改期间对其加强监督和指导;整改仍不合格的,记入项目经理从业档案。
第二十三条 省、市物协应定期公布项目经理的考核结果和监督情况,接受社会各界的监督。对于在考核和监督过程中发现的共性问题,应及时进行分析和研究,提出针对性的解决方案和改进措施。
第二十四条 物业服务企业应建立健全内部监督机制,加强对项目经理的日常管理和监督,定期对其工作进行检查和评估,发现问题及时纠正。对于项目经理的违规行为,企业应严格按照内部规定进行处理,并于5个工作日内将处理结果及时上报省、市物协。
第五章 附则
第二十五条 本办法自发布之日起实施,有效期为五年。期满后,根据实施情况和行业发展需要修订完善。在本办法实施之前已经任职的项目经理,应当在2年之内达到相关要求。
第二十六条 本办法由河北省物业管理行业协会负责解释。在实施过程中,如遇国家和河北省有关物业管理法律法规及政策调整,本办法相关条款将按调整后的规定执行。
第二十七条 各市、雄安新区物协可根据本办法,结合本地实际情况,制定与本办法相符的实施细则,并报省物协存档。
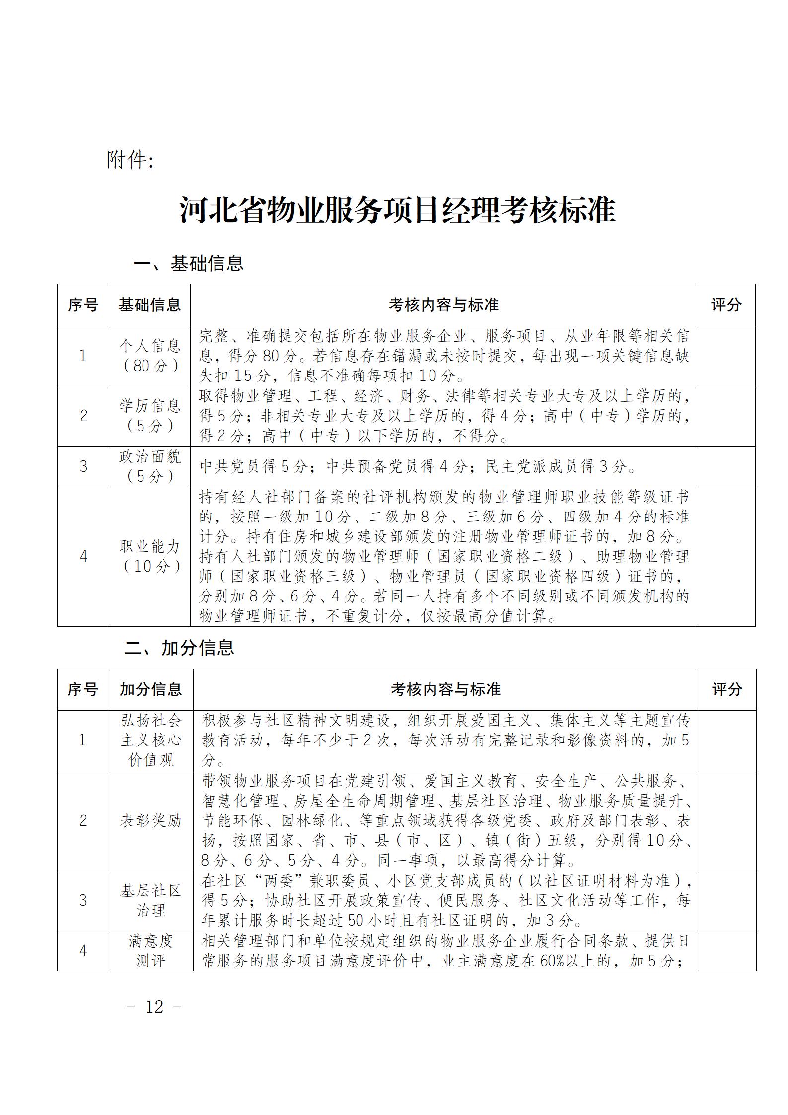
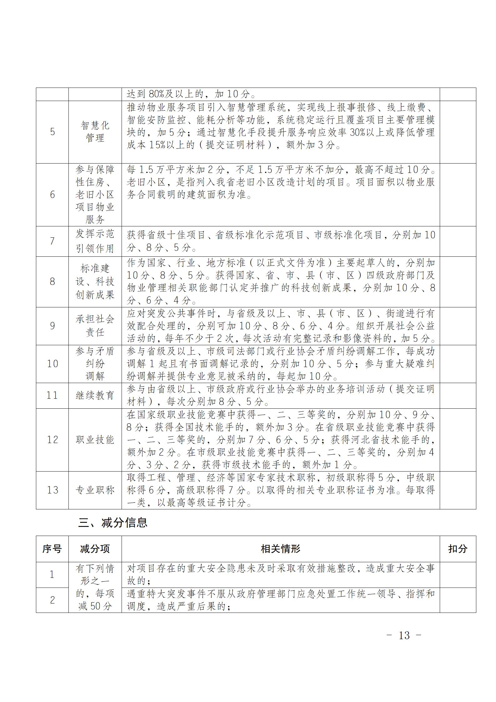
附件:河北省物业服务项目经理考核标准










